研究背景
溶瘤病毒(Oncolytic Virus,OV),比如腺病毒、新城疫病毒(NDV)、細小病毒和呼腸孤病毒等,作為一類能夠選擇性感染和殺死腫瘤細胞的病毒,同時激活宿主的抗腫瘤免疫反應,在治療惡性腫瘤方面展現出了巨大前景。溶瘤病毒的抗腫瘤作用主要歸因于其在腫瘤細胞中的優先復制和溶瘤作用,以及溶瘤后激活的免疫反應。然而,在臨床實踐中,溶瘤病毒面臨著幾大挑戰,包括靜脈注射安全性問題、免疫原性不足、抗病毒免疫反應等。
具體來說,溶瘤病毒在靜脈注射時可能對正常組織造成損害,存在安全性問題;同時,病毒引發的免疫反應較弱,難以有效抑制腫瘤生長,即免疫原性不足;此外,病毒在體內可能引發中和抗體,導致治療效果減弱,即抗病毒免疫反應。這些問題限制了溶瘤病毒在臨床上的應用。
廣西醫科大學趙永祥教授研究團隊開發了一種新型溶瘤病毒療法,通過基因工程改造,提高了溶瘤病毒的免疫原性,增強其抗腫瘤效果,同時解決了靜脈注射安全性問題。
研究思路與方法 1 1. 研究思路 針對溶瘤病毒在臨床應用中存在的問題,研究團隊提出了一種創新思路:利用基因工程技術,將豬源α1,3半乳糖基轉移酶基因(α1,3GT)整合到新城疫病毒(Newcastle Disease Virus,NDV)基因組中,構建重組新城疫病毒NDV-GT。NDV-GT能夠在腫瘤細胞中表達αGal抗原,讓免疫系統將腫瘤識別為外來的豬器官,從而觸發超急性排斥反應,增強抗腫瘤免疫反應。 1 2. 研究方法 2.1 病毒構建與表征 研究團隊利用基因工程技術,將豬源α1,3GT基因整合到NDV基因組中,構建NDV-GT病毒。通過病毒滴定、基因組測序等方法對NDV-GT進行表征,確保其遺傳穩定性和生物安全性。 2.2 臨床前研究 建立人肝癌異種移植模型,通過超聲引導下經靜脈給藥的方式,將NDV-GT病毒注射到模型動物體內。 利用RayBio的蛋白芯片產品對腫瘤組織中的蛋白質表達譜進行分析,探索NDV-GT病毒的抗腫瘤機制。通過比較不同治療組腫瘤組織中蛋白質表達水平的差異,發現NDV-GT病毒能夠顯著激活機體的免疫系統,促進腫瘤細胞的凋亡和清除。 對NDV-GT病毒的安全性進行評估,包括病毒檢測、血常規和生化指標檢測以及組織學檢查等。 2.3 臨床試驗設計 在臨床前研究的基礎上,研究團隊發起了一項臨床試驗,招募了23名難治性癌癥患者,包括肝癌、卵巢癌、宮頸癌、肺癌、食管癌、直腸癌、乳腺癌和黑色素瘤。這些患者每周接受一次NDV-GT靜脈注射,持續8-12周。通過PET-CT、CT、MRI等影像學手段評估腫瘤的縮小情況,并使用免疫學指標評估患者的免疫反應。
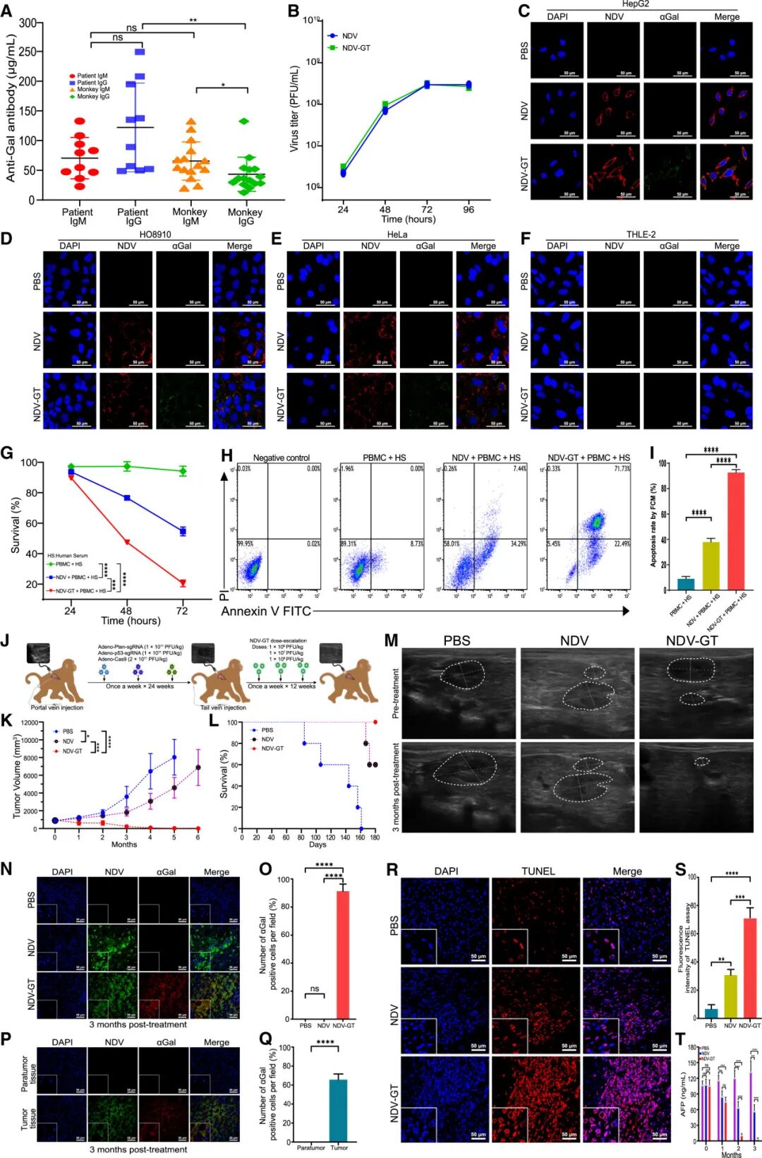
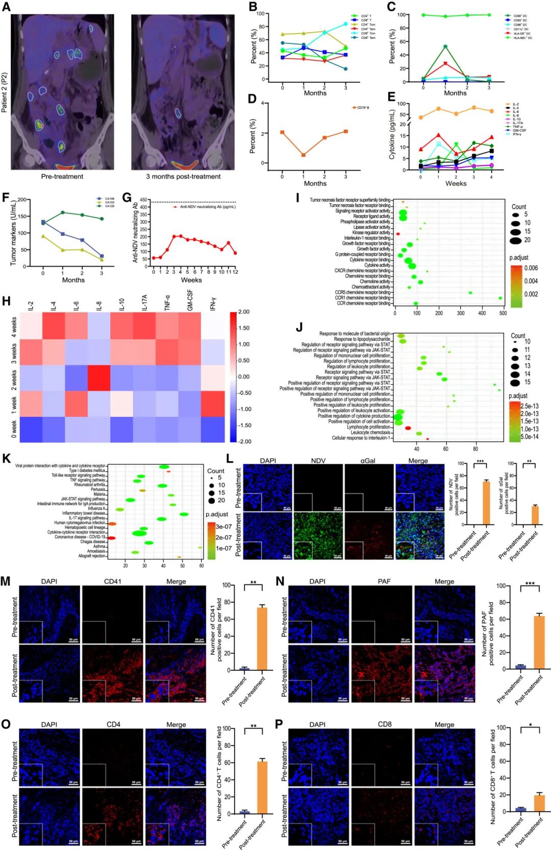
研究結果分析 1 1. 細胞與動物實驗結果 細胞實驗: NDV-GT是通過反向遺傳技術將豬α1,3-GT基因插入NDV序列生成的,經PCR和測序確認基因成功插入且保留復制能力。實驗顯示,NDV-GT能特異性感染多種腫瘤細胞(如HepG2、HO8910、HeLa、A549、TE-10、SK-MEL-2、MDA-MB-231、LS513等),并在這些細胞中有效表達外源性α1,3-GT基因,同時對正常肝細胞(THLE-2)感染和侵襲性極小。與親本NDV相比,NDV-GT對腫瘤細胞(如HepG2)的增殖抑制和凋亡誘導能力更強,這歸因于αGal增強的裂解能力。這些結果表明NDV-GT具有作為腫瘤治療藥物的潛力。 動物實驗結果 在CRISPR誘導的食蟹猴肝癌模型中,NDV-GT(新城疫病毒-基因治療型)展現出顯著的溶瘤效果。通過肝內門靜脈注射CRISPR-Cas9誘導肝腫瘤后,靜脈注射NDV-GT,腫瘤內綠色熒光細胞在72小時達到峰值,96小時仍廣泛分布。治療后第三個月,NDV-GT組腫瘤顯著縮小,停藥3個月后腫瘤完全消失,所有猴子存活。相比之下,NDV組腫瘤生長延遲但停藥后反彈,PBS組平均存活時間僅4個月。機制上,NDV-GT誘導腫瘤內血栓形成、血管閉塞及補體沉積,引發超急性排斥反應,并通過Akt-IKK-NF-kB途徑介導細胞凋亡,下調相關蛋白磷酸化并上調胱天蛋白酶。這表明NDV-GT通過直接裂解腫瘤細胞、引發超急性排斥反應和激活免疫反應實現腫瘤消退。 fig. 1 2 臨床試驗結果 在23名難治性癌癥患者的臨床試驗中,20名患者完成了治療并進行了療效評估。結果顯示,NDV-GT治療顯著增強了患者的免疫反應,包括T細胞和樹突狀細胞的激活,以及多種細胞因子的分泌。在疾病控制率(DCR)方面,達到90%(1例完全緩解,6例部分緩解,11例病情穩定)。在安全性方面,NDV-GT治療未引發嚴重副作用,患者的中和抗體水平雖有輕微上升,但仍在正常范圍內,未影響治療效果。 具體分為四種類型: (1)完全緩解(CR):1例患者腫瘤完全消失,且持續4周以上無復發。 (2)部分緩解(PR):6例患者腫瘤體積縮小超過30%,且持續4周以上。 (3)病情穩定(SD):11例患者腫瘤體積縮小不超過30%或增大不超過20%,且未出現新的病灶。 (4)疾病進展(PD):2例患者腫瘤體積增大超過20%或出現新的病灶。 此外,研究團隊還觀察了NDV-GT對特定腫瘤類型的影響。以原發性肝細胞癌(HCC)為例,在接受NDV-GT治療1.5個月后,患者體內的腫瘤結節縮小甚至消失,甲胎蛋白(AFP)水平顯著降低,表明腫瘤進展受到抑制。此外,對治療后免疫指標的分析表明,NDV-GT增強了適應性免疫,重新激活了免疫記憶系統,緩解免疫抑制或免疫逃逸,引發天然抗腫瘤免疫,并發揮體液和細胞免疫療法(fig.5D-5F)。該治療還促進了針對腫瘤的細胞因子分泌和免疫逃逸,而不會誘導細胞因子釋放綜合征(CRS)(fig.5G)。此外,NDV-GT除了炎癥略有增加外,不影響血液指標或腎功能,因此表明其生物安全性。重要的是,治療后患者血液中抗NDV中和抗體的滴度略高于治療前,但仍在正常對照值范圍內(fig.5H)。細胞因子抗體芯片(QAH-INF-3)分析進一步證實了細胞因子的激活,并揭示了激活的細胞因子參與JAK-STAT信號通路的正向調節,該通路調節病毒蛋白與細胞因子/細胞因子受體之間的相互作用(fig.5I-5L)。基于總體反應(OR)差異的生存分析表明,NDV-GT有效地治療了快速達到PR并在10個月內保持穩定的HCC患者。 fig. 5 對P2卵巢癌癥組織的治療后分析顯示,NDV-GT和aGal表達顯著增殖(fig. 6L)。這種表達引發了超急性排斥反應,進而促進了血栓形成(fig.6M和6N)。此外,腫瘤組織中T淋巴細胞明顯浸潤(fig.6O和6P),導致明顯的級聯擴增溶瘤反應,有助于卵巢腫瘤的成功縮小甚至消失(fig.6A)。此外,根據imRECIST的評估,P2表現出持續12個月的快速PR,總生存期(OS)達到17個月。 fig. 6 此外,針對惡性黑色素瘤伴淋巴結轉移患者P11,在入組之前,她接受了手術治療和靶向治療。在接受了為期3個月的NDV-GT靜脈注射后,產生了4個月的穩定期(fig.4A、4B)。隨后,她接受了手術以清除剩余的轉移瘤。目前,患者已穩定超過32個月。 fig. 4 3 機制探討 NDV-GT能夠觸發超急性排斥反應,導致腫瘤血管栓塞和腫瘤壞死。同時,NDV-GT還能增強免疫反應,不僅直接溶解腫瘤細胞,還通過激活體液和細胞免疫反應,增強了抗腫瘤效果。這些機制共同作用于腫瘤細胞,實現了顯著的抗腫瘤效果。 討論與小結 本研究開發了一種基于新城疫病毒(NDV)的基因工程溶瘤病毒NDV-GT,通過引入豬源α1,3-半乳糖基轉移酶(a1,3GT)基因,誘導超急性排斥反應,顯著增強抗腫瘤免疫。主要發現如下: 特異性溶瘤效果與安全性:NDV-GT對腫瘤細胞具有高度特異性感染和裂解能力,對正常組織影響極小,顯著提高了治療的安全性和有效性。 超急性排斥反應與免疫增強:NDV-GT通過在腫瘤細胞表面表達αGal抗原,觸發超急性排斥反應,激活免疫系統,通過CDC和ADCC機制增強抗腫瘤免疫,實現腫瘤抑制甚至清除。 臨床試驗的積極結果:在多種難治性癌癥患者的臨床試驗中,NDV-GT表現出良好療效和安全性,疾病控制率達90%,部分患者實現CR或PR,未觀察到嚴重不良事件。 盡管NDV-GT展現出顯著抗腫瘤效果,但仍面臨挑戰:需優化生產工藝和質量控制,提高穩定性和生物安全性;探索與其他免疫療法的聯合應用;開展更大規模臨床試驗以驗證其在更多癌癥類型中的療效和安全性。這些工作將為溶瘤病毒療法的發展提供新思路,為腫瘤治療帶來新希望。





購物車


